发布时间2020-12-20 17:04:20
打造一个展馆展厅的几大流程

找一家靠谱的香蕉视频免费下载APP公司
一般客户有建造展馆展厅的动机,便会找建造展馆展厅的设计公司,可以从网上找、可以从熟人介绍等,那么找到香蕉视频免费下载APP公司,把自己的需求告诉香蕉视频免费下载APP公司,经过多次和香蕉视频免费下载APP公司沟通,最终找到展馆建造商。
香蕉视频免费下载APP方案确定
把自己的需求告诉香蕉视频免费下载APP公司,比如建造展馆的面积、展馆的风格、以及用途等,让香蕉视频免费下载APP公司出设计方案,自己的需求一定要详细在详细,当你给设计师说的越详细,那么设计师做出来的方案会越接近你的需求。当设计方案出来后,有问题继续修改,如果没有问题,那么就可以做后期的施工方面了。
展馆施工
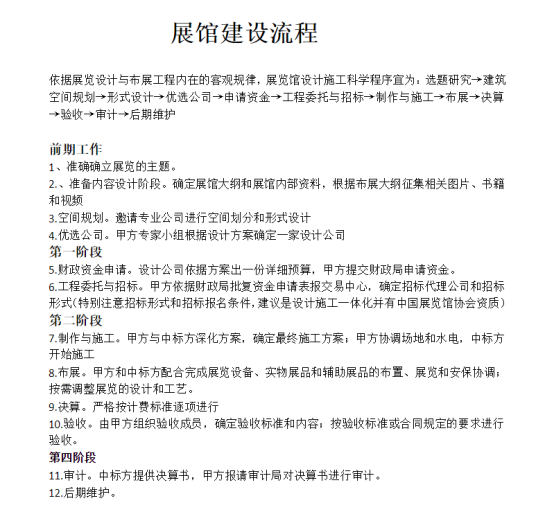
一般比较大点的香蕉视频免费下载APP公司都有自己的施工团队,施工时主要是注意施工工艺,检查材料、以及现场甲方和乙方的配合等。以下是西安展览公司香蕉视频网站在线观看展览小编总结的一篇标准流程图。
DIGITAL VIDEOS
Park
INDUSTRY INFORMATION
Park
贵宾热线:400-900-8922
陕西香蕉视频网站在线观看展览装饰有限公司
西安雁塔南路金辉环球中心A座6F
TEL:400-900-8922
服务时间
早8:00-晚24:00
公司主营业务
香蕉视频网站在线观看展览成立于2004年,专业从事展馆展厅设计企业展厅设计、展览馆设计、党史馆设计、城市馆设计等各类香蕉视频免费下载APP服务。现已发展成为集创意策划、设计施工、数字多媒体于一体的文化香蕉视频黄色免费在线观看公司